初中数学思维导图怎么画?数学的学习几乎贯穿了每个人的整个学生生涯,而初中数学的学习相比小学数学,难度增长了一大层次,但相较于高中又比较基础。同学们该如何学习初中数学,那就少不了思维导图的制作,很多老师也都推荐学生们去尝试制作思维导图。知犀就为大家整理了初中数学思维导图的合集,希望能够给大家带来一点帮助~
1.几何

几何部分是初中数学的一大难点,相对来说较为抽象,需要同学们一定的抽象思维能力。
2.辅助线的画法

当提问的已知条件不够时,需要添加辅助线构成新关系,从而在已知和未知之间搭建桥梁,解决问题。
3.相似三角形

相似三角形在中考内容比重较大,难度较高,常和后续的三角函数、全等三角形等等相结合进行考查,需打好基础。
4.因式分解

因式分解是一个必考题型,难度不大,但不能因此放松警惕。
5.整式

整式的运算是初中数学的一个重要基础部分,在学习过程中需要注意去括号的部分,切忌粗心马虎。
6.二次函数

二次函数不仅在初中数学当中占据举足轻重的作用,更是为之后高中数学奠定了基础。在历年考试中常以压轴题的形式出现,同学们切不可掉以轻心。
7.一元一次方程

方程的解法是初中数学的核心内容,除此之外,学会用方程模型解决实际问题亦是一大重点。
8.勾股定理

勾股定理是数学定理中较为基础的一大定理,也是最常用的定理之一。需掌握并运用。
9.相似三角形的判定与性质

相似三角形相关内容是中考数学的常考点之一,需牢记判定标准及定义。
10.投影与视图

投影与视图是几何知识的基础,需了解含义及简单应用。
11.一次函数

函数是初中数学的重要内容,而一次函数又是函数当中最基础的知识点。基础知识要熟练运用。
12.相交线与平行线

相交线与平行线也是几何知识的重要基础,在后续的推理中将会广泛运用。
13.图形的初步认识

图像的初步认识是几何知识的基础,需了解含义及简单应用。
14.不等式和不等式组

不等式用不等号将两个解析式连结起来所成的式子,是方程专题中的重要知识点。
15.锐角三角函数

三角函数是函数知识当中难度偏高的内容,希望同学们能参照导图将知识点熟记于心。
16.圆

初中数学关于圆的知识点较为基础,但也是重点之一。需掌握打好基础,升入高中之后仍旧会学习。
17.正多边形和圆

这章节需了解正多边形与圆的概念,以及需要拓展圆的相关思维能力题。
18.全等三角形

全等三角形一直都是初中数学的重点内容,包括它的技巧方法思路都尤为重要
19.分式方程

此章需了解分式方程的概念,以及增根的原因。
20.实数

简单了解实数的定义概念以及分类,并进行简单运算。
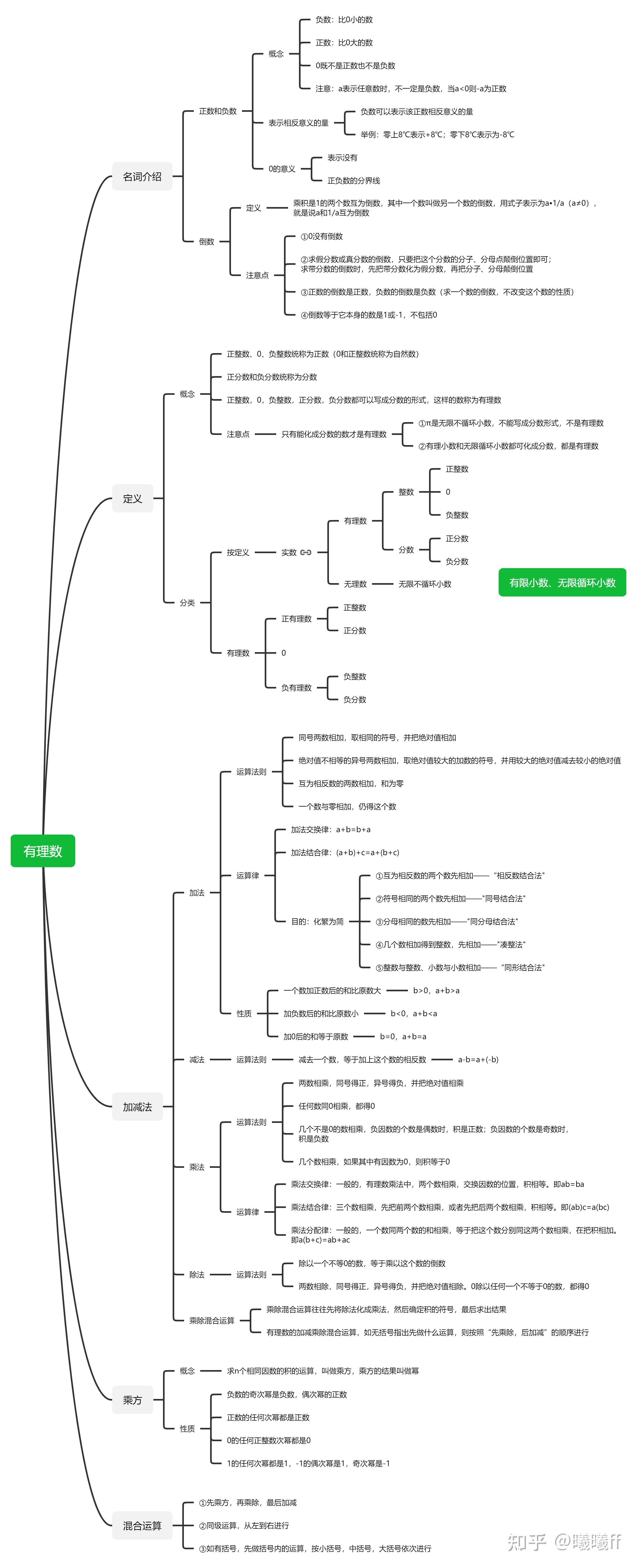
21.有理数

有理数是较为复杂的知识点,需掌握定义及各种运算方式。
22. 代数式

代数式是整个初中数学的重要内容,需了解掌握各大分类的式子,并学会运算。
以上就是为大家整理好的初中数学思维导图的全部内容了。同学们在利用思维导图学习数学知识点之外,记得要去多做做题进行拓展练习,以此来锻炼自己的思维能力。学会把知识点运用到生活当中去,这才是学好数学的最终目的哦。那么关于初中数学思维导图的整理就到这了,希望同学们能多加利用导图进行学习和巩固~
